依托国家继续教育基地,以提升我国血液学领域专业人才诊疗水平为目标,所院不断整合优势教育教学资源,积极拓展各类特色进修项目,不仅包含临床血液学、病理检验、血液护理等传统优势领域,更开辟了实验血液学国家重点实验室技术平台领域。实验血液学国家重点实验室技术平台为学员提升基础研究技能操作能力提供新途径。目前所院正已构建了临床-护理-病理检验-基础四维一体血液学进修培养体系,开展进修项目涵盖范围更广,覆盖培训项目更全,为持续推进我国血液学在新技术、新方案、新成果临床应用与成果转化发挥关键作用。
临床血液专业
作为国内唯一三级甲等血液病专科医院,拥有国家血液系统疾病临床医学研究中心,构建了国际与国内,基础与临床,临床与研究网络衔接紧密、转化顺畅、协同整合、服务全国的医学创新培养体系,推进血液病临床医学领域的创新突破和成果普及推广。以血液病免疫细胞治疗、干细胞和基因治疗等新技术开发为研究重点,在血液病诊断治疗、干细胞和免疫细胞治疗方面取得了丰硕成果,牵头制订了系列的血液病诊治规范,起到引领和示范作用。所院拥有我国最全的血液学领域亚专科专业,具备最全的师资团队阵容,开展多项特色培训项目,所有科室均对外接收进修生。各学员结合学习目的,自行选择学习科目,科目、时长不限。
病理检验专业
国内首家以综合实验室的身份同时通过了CAP(美国病理家学会)和ISO15189认证的血液病理临床实验室,涵盖血液病诊疗的各个专业,其服务全国23个省市600多家医疗机构,具有国内最大的血液病理生物样本库。通过整合病理学、免疫学、遗传学和分子生物学等检测技术,在国内率先建立以形态学、免疫分型、遗传学、分子生物学(MIGM)相结合综合诊断模式,为临床及患者提供精确的病理诊断,并指导临床治疗、疗效判定及预后判断。各学员结合学习目的,自行选择学习科目,科目、时长不限。
实验血液学国家重点实验室技术平台
实验血液学国家重点实验室(SKLEH)是我国血液学领域唯一的国家重点实验室,始建于1988年,主要研究方向为正常造血生理调控、异常造血生理机制、血液疾病精准治疗。创制和发展了200多HI系列抗体,其中67类获得国际CD命名,极大促进了血液肿瘤的精细诊断和新分子标志物的发现;拥有自主知识产权的 CAR-T 技术成功获得技术转让,并开展注册临床研究。国重实验室拥有包括流式中心、影像中心、单细胞多组学平台、血液病生物样本库、实验动物中心、人诱导多能干细胞平台、生物信息中心和药物筛选中心8个关键技术平台支撑科研实验,全方位支撑实验血液学基础与临床研究工作。针对国家在医学领域的重大需求,从血液病临床实际出发,积极承担国家重大科研任务,开展血液学及相关领域的应用基础研究,产生一大批具有原始创新和自主知识产权的重大科研成果,并促进成果转化,惠及患者,已成为我国在血液学研究领域具有国内引领、国际一流水平的理论研究、技术开发、人才培养和学术交流的开放型国家级重要基地。目前技术平台流式中心、影像中心、单细胞多组学平台开展相应进修培训项目,欢迎各位感兴趣的学员积极报名申请。
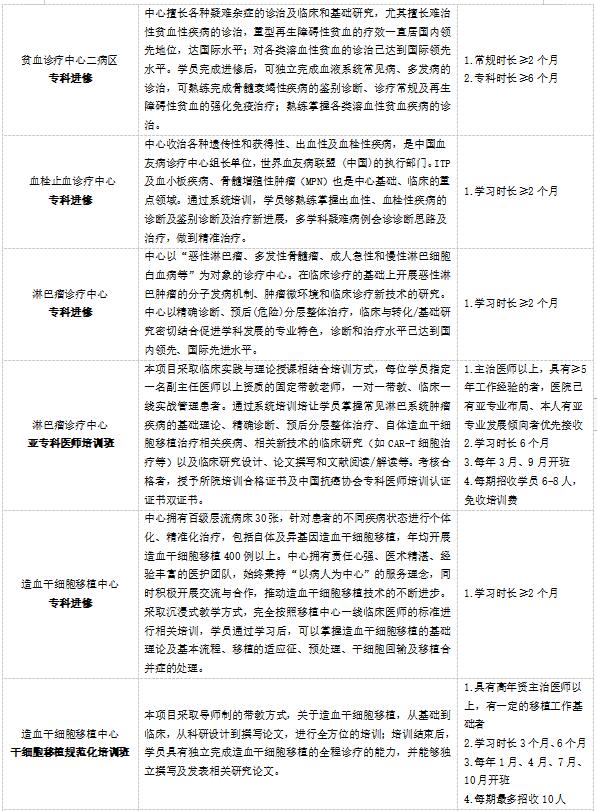
其他特色项目

报名途径
1.填写进修申请时,必须实事求是,不得填写虚假信息和上传虚假资料;进修科目、进修时长必须填写明确,如有特殊情况,请在备注栏中说明。
2.学员报道时请携带单位开具的进修介绍信原件和进修录取通知按规定时间和地点报到。
3.报名时请核实邮箱地址和手机号,确保联系通畅。
如您被录取,我们会按照进修报到时间提前1个月与您邮件联系,请您随时关注邮箱。
联系方式
常规进修请咨询教育处陈老师022-23909148;护理进修请咨询护理部黄老师022-23909011。
进修专用邮箱xysywcjx@126.com/edu@ihcams.ac.cn。