请输入关键字
确定
Adv Sci | 安刚/邱录贵团队揭示单核细胞干扰素信号通路高反应参与多发性骨髓瘤免疫逃逸
2025.12.01

多发性骨髓瘤(MM)是一类由恶性浆细胞克隆性增殖引起的血液系统肿瘤,其发生、进展不仅依赖基因损伤,还受到肿瘤微环境(TME)深刻影响[1]。大量研究表明,TME中的多种免疫细胞亚群,包括调节性T细胞、调节性B细胞、髓系抑制性细胞及基质细胞均可促进骨髓瘤细胞生长[2]。然而,关于固有免疫尤其是单核细胞在MM中的数量变化、功能重塑及其对免疫抑制形成的贡献,仍缺乏系统性的单细胞解析。本研究基于大规模外周血/骨髓单细胞图谱,旨在解析MM单核细胞的特征及其功能性重编程机制。

2025年11月30日,中国医学科学院血液病医院(中国医学科学院血液学研究所)安刚主任医师、邱录贵主任医师团队在《Advanced Science》(IF=14.1)在线发表题为“Type I Interferon Pathway Activation Disrupts Monocyte Maturation and Enhances Immune Evasion in Multiple Myeloma”的研究论文。本研究构建了MM患者外周血与骨髓单核细胞的单细胞图谱,发现其呈现显著增强的I型干扰素反应,揭示该信号驱动的异常发育路径在免疫抑制形成中的关键作用。

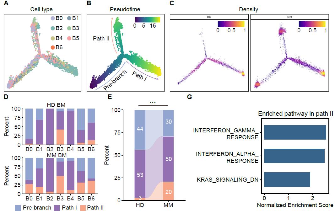
本研究从健康对照与新诊断MM患者外周血与骨髓中分选单核细胞,获得了超过13万个高质量单细胞转录组。研究共识别7类骨髓及外周血单核细胞亚群,包括经典、过渡及非经典单核细胞,并揭示了不同组织来源的显著转录差异。差异分析显示,与HD相比,MM单核细胞整体异质性变化有限,但呈现泛亚群增强的I型干扰素反应。通过发育轨迹重建进一步发现MM患者单核细胞呈现一条异常的由IFN驱动的发育路径,不同于传统由经典向非经典单核细胞分化的生理性发育路径。

体外共培养实验显示,单核细胞与MM细胞互相诱导IFN信号激活,单核细胞分泌的干扰素α促进MM细胞增殖,且该效应可被IFNAR1中和抗体阻断。在独立随访队列中,诱导治疗显著降低MM患者骨髓单核细胞的IFN高反应状态,并增强炎症因子表达,提示抗瘤治疗可在微环境层面逆转单核细胞的慢性激活。

本研究发现MM患者单核细胞普遍存在过度的I型干扰素反应,揭示了该信号驱动的异常分化路径在免疫抑制性TME形成中的核心作用。研究为开发靶向I型干扰素信号轴的MM治疗策略提供了理论基础,对优化MM免疫治疗具有重要意义。

中国医学科学院血液病医院(中国医学科学院血液学研究所)安刚主任医师、邱录贵主任医师为共同通讯作者,博士生崔健为第一作者。该项目获得国家自然科学基金、科技创新2030重大专项、中国医学科学院医学与健康科技创新工程等基金的支持。

点击此处阅读原文


参考文献:

1. Kumar SK, Rajkumar V, Kyle RA, et al. Multiple myeloma. Nat Rev Dis Primers. 2017. 3: 17046.

2. An G, Acharya C, Feng X, et al. Osteoclasts promote immune suppressive microenvironment in multiple myeloma: therapeutic implication. Blood. 2016. 128(12): 1590-1603.