中国医学科学院血液病医院(中国医学科学院血液学研究所)(以下简称“所院”),创建于 1957 年,是我国最大的集医疗、科研、教学、产业于一体的国家级科研型血液病专业医疗机构,是隶属国家卫生健康委员会管理的三级甲等专科医院;是实验血液学国家重点实验室和国家血液系统疾病临床医学研究中心的依托单位,主要从事血液病及相关领域的基础研究和应用基础研究,血液病的临床诊断、治疗,大规模、多中心、高质量的临床诊疗规范研究,制定血液病诊疗技术规范,开展血液系统疾病诊疗新技术、新药物的评价研究和医学转化。血液病的诊断和治疗水平一直处于国内领先、在某些方面达到国际水平,并取得了一系列原创性成果。自2010年评选起连续十二年获得医院专科声誉排行榜(血液学)第一名;自2014年评选起连续九年获得中国医院科技量值(STEM)排行榜(血液病学)第一名。所院是国家创新人才培养示范基地,承担着国家干细胞工程技术研究中心、细胞产品国家工程技术研究中心、细胞产品产业化示范工程建设项目、国家“一带一路”联合实验室的建设任务。
	所院是中国医学科学院北京协和医学院博士后科研流动站的二级单位,已培养国内外数名博士后研究人员。目前可招收的一级学科包括:基础医学、临床医学、生物学和药学。
随着事业的不断发展,现再次面向全球公开招聘博士后,有关要求如下:
	
	一、招聘岗位



二、课题组负责人简介
	1.饶书权:研究员、博士生导师。2015年毕业于中国医学科学院基础医学研究所,获得生物化学与分子生物学博士学位(导师为沈岩院士/许琪研究员),获聘中国医学科学院北京协和医学院准聘长聘系列教职助理教授岗位。相继在美国St. Jude Children’s Research Hospital和Harvard Medical School Boston Children’s Hospital开展博士后科研训练。其课题组长期致力于血液系统疾病的功能基因组学和基因治疗研究,近5年来以第一作者和(或)通讯作者(含共同)在Cell Stem Cell、Genome Medicine、Journal of Clinical Investigation、American Journal of Human Genetics、Signal Transduction and Targeted Therapy、Schizophrenia Bulletin、British Journal of Psychiatry和Human Genetics等国际知名期刊发表论文20余篇;并以合作者身份在Nature Genetics、Neuron等期刊上发表论文数篇。论文被包括Nature、Science、Cell和New England Journal of Medicine等在内的期刊引用500余次。其课题组与国内外多个实验室(Harvard Medical School、Washington University in St. Louis和Yale University等)建立了长期稳定的科研合作。
	研究方向:1)生理或病理条件下血细胞(尤其是髓系细胞)的发育调控;2)新型基因编辑工具的开发以及遗传性疾病基因治疗。
	2.王洪:王洪研究员在世界顶尖儿童肿瘤研究所St Jude Children’s Research Hospital的蛋白质组学与代谢组学中心完成博士以及博士后的系统培训,于2017年被破格提拔为该中心资深蛋白质组学研究员。目前已加入中国医学科学院北京协和医学院实验血液学国家重点实验室担任研究员,同时任职蛋白质组学与代谢组学中心主任。王洪研究员长期致力于前沿蛋白质组学技术平台的开发和多组学整合研究在生物医学领域的应用,具备跨多学科的综合研究背景,掌握包括尖端质谱技术、多组学、计算生物学等前沿核心技术和研究方法。主导研发了多个世界范围内领先的蛋白质组学技术平台。研发的最新技术一经推出后迅速被各个领域的专家采纳和使用,被广泛应用于干细胞和再生医学、癌症、血液学、免疫学、脑科学等方面。以主要完成人和参与者参与六个美国 NIH 资助的课题,总经费超过三千万美元。相应的研究成果以第一/通讯作者(含共同)在 Cancer Cell(IF:31.7)、Nature Communications(IF:14.9)、Molecular Neurodegeneration(IF:14.2)、Genome Biology(IF:13.6)等多篇权威杂志发表;同时以共同作者在 Nature Neuroscience、Nature Immunology 等上发表论文19篇,总计影响因子300+,并申请国际专利一项。相关成果被包括 Nature、Cell 等大量顶级期刊引用和高度评价,被 American Association for Advancement of Science(AAAS)等权威学术媒体报道,获得诺贝尔奖得主 Peter C. Doherty、美国 Wade Harper 院士和加拿大科学院 Li Liang 院士的推荐,甚至被美国金融和股票市场媒体 MarketWatch 跟踪报道,显示了所研发技术的巨大科研前景和临床转化价值。
	研究方向:临床血液蛋白质组学。
	1)对包括干细胞在内的各种血细胞在正常和疾病中的大队列临床样本筛查。
	2)通过大队列临床血浆蛋白质组学和代谢组学研究筛查各种疾病诊断和治疗的Biomarker。
	3)通过超敏外泌体蛋白质组学分析探索外泌体在疾病诊断和治疗中的应用。
	4)血细胞的单细胞蛋白质组学研究。
	3.程辉:博士。中国医学科学院血液病医院(中国医学科学院血液学研究所)研究员,实验血液学国家重点实验室独立PI,协和准长聘助理教授(正高),博导,中以联合实验室副主任。中国生理学会青年委员和天津市血液与再生医学学会理事。国家重点研发计划首席科学家。以第一/通讯作者(含共同)在Nat Cell Biol、J Clin Invest、Blood (2021, 2015)、Leukemia (2020, 2016, 2014)、Nat Commun、Cell Rep、Haematologica (2020, 2019)等杂志上发表论文和综述20篇,以合作作者在Nat Genet、Cell Stem Cell、Immunity等杂志上发表论文20余篇。获2019年国家优青和天津市杰青、2018年天津市青年拔尖人才和青年医学新锐、2016年天津市青年科技优秀人才和协和新星。获2020年国家自然科学奖二等奖(待批)、2016年教育部自然科学奖二等奖和2015年天津市自然科学奖一等奖。获国内专利2项,国际专利3项。
	研究方向:造血干细胞(HSC)及其微环境。
	4.王建祥:主任医师,博士生导师,中国医学科学院&北京协和医学院首批长聘教授,国家血液系统疾病临床医学研究中心主任。1991年于中国协和医科大学研究生院毕业,获医学硕士学位。1990年至1991年在日本熊本大学医学部、1994年至1999年在美国国立卫生研究院从事白血病发病机制研究。现任中国医学科学院血液病医院(中国医学科学院血液学研究所)副所院长,白血病诊疗中心主任,中国医师协会内科医师分会副会长,中国医师协会血液科医师分会副会长。曾任中华医学会血液学分会主任委员、中国抗癌协会血液肿瘤委员会主任委员、中华血液学杂志主编。作为课题负责人先后获得国家杰出青年科学基金、国家自然科学基金重点项目及面上项目、国家重点研发计划等科研项目。在SCI收录杂志发表论文120余篇,获得授权发明专利5项。获得国家百千万人才工程国家级人选、国务院政府特贴专家及卫生部有突出贡献中青年专家等多项荣誉称号。
	研究方向:主要从事白血病的临床与基础研究,探究白血病的发病机理、靶向治疗和预后危险度分层治疗,研发具有自主知识产权的抗白血病细胞的嵌合性抗原受体(CAR)及其修饰的T细胞(CAR-T)在白血病治疗中的作用。
	5.周家喜:中国医学科学院血液病医院(中国医学科学院血液学研究所)副院所长、实验血液学国家重点实验室副主任、研究员、博士生导师,国家杰出青年基金获得者。任中国细胞生物学会理事、中国细胞生物学会干细胞分会理事、天津市细胞生物学学会副理事长。承担并参与国家重大研发子项目、国家自然基金重点项目和面上项目等多项国家级项目。在解析人类造血分化起始以及巨核细胞和血小板发生过程的机理和策略方面取得一系列原创性成果。以第一作者或最后通讯作者在Cell Stem Cell、Cell Research、Advanced Science、JCB、PNAS、Cell Reports、Stem Cell Reports等高水平杂志发表科研论文近30篇,获得3项国家发明专利授权。
	研究方向:主要研究生理和病理条件下巨核细胞和血小板的发生和功能改变,同时探索利用多能干细胞规模化生产血小板用于输注的应用研究,开发血小板相关系列产品。
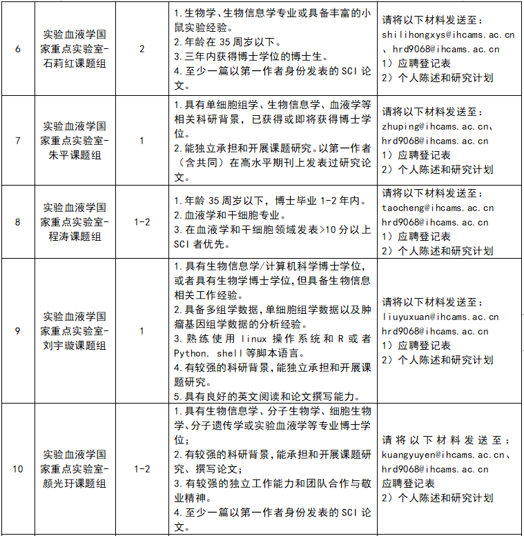
	6.石莉红:博士生导师,研究员。在中国科学院动物研究所获得博士学位,在美国密歇根大学医学院从事博士后研究。近五年以通讯作者(含共同)在Cell Stem Cell (2020、2021)、Developmental Cell、Nature Communications、Advanced Science等期刊上发表SCI文章10余篇。研究成果受到领域知名专家的高度认可及推介,专文评述指出其研究开辟了细胞异质性生理病理研究新领域,将对人早期造血发育、疾病及血细胞再生等产生重大影响。现担任中国病理生理学会第九届实验血液学常委会常委,中华医学会青年委员及天津市干细胞与再生医学理事会副理事长等,国际知名期刊Cell and Tissue Research的编委。获得了国家引进人才青年项目、中国医学科学院“协和学者特聘”教授等荣誉称号。
	研究方向:诱导多能干细胞向人红细胞发育分化的转录调控机制研究和红细胞疾病的发病机理及其治疗。
	7.朱平:中国医学科学院助理教授,研究员,博士生导师。2017年获北京大学生物学博士学位,同年加入中国医学科学院血液病医院(中国医学科学院血液学研究所)。作为第一或通讯作者(含共同),在Nature、 Nature Genetics、 Nature Cell Biology、Blood、Bioinformatics等国际知名期刊上发表多篇论文。获国家自然科学优秀青年基金、天津市杰出青年基金等项目支持,入选天津市“131”创新型人才、青年拔尖人才、青年科技优秀人才等称号。实验室主页:http://www.pzhulab.com.
	研究方向:实验室结合单细胞多组学和生物信息学方法,以生理和病理血液分化系统为模型,研究表观遗传与基因组遗传多样性在细胞分化及发育过程中的复杂调控网络。
	8.程涛:程涛教授主要从事血液学和干细胞生物学方面的研究工作。主要围绕造血干细胞数量、质量以及微环境调控进行了长期而系统的研究,开拓损伤与疾病环境下造血干细胞生物学研究新领域,提出造血再生新理论,建立干细胞应用和基因治疗新技术。阐明了在白血病环境下正常造血干、祖细胞与恶性细胞的竞争规律及部分调控机制。研究成果在Science、Nature Medicine、Nature Genetics、Nature Cell Biology、Cell Stem Cell、Blood、Nature Communications、Leukemia、中国科学、中华血液学杂志等国内外顶级期刊发表论文300余篇,已获授权发明专利17项,主编和参编中英文专著10部。并荣获2020年国家自然科学二等奖。并担任国际实验血液学会理事、中国生理学会血液学专业委员会主任委员、中国细胞生物学会干细胞生物学分会副会长等学会职务,曾经或长期担任Blood、Leukemia、Experimental Hematology、International Journal of Hematology、Blood Advances、Stem Cells、Stem Cells Translational Medicine等多种国内外著名杂志编委或副主编。
	研究方向:造血干细胞生物学。
	9.刘宇璇:中国医学科学院血液病医院(中国医学科学院血液学研究所)研究员、中国医学科学院北京协和医学院准聘长聘系列助理教授,博士生导师。博士毕业于 University of Texas at Dallas,获分子与细胞生物学博士学位,方向为计算生物学(导师为Micheal Q. Zhang)。随后在美国 UT Southwestern Medical Center (Jian Xu 课题组)进行博士后训练。近五年,以第一作者(含共同)身份在Nature Genetics (IF = 38.33 ),Cancer Discovery (2篇, IF = 39.397 )以及Nature Communications(2篇,  IF= 14.919 )期刊发表SCI论文5篇。
研究方向:1)利用生物信息学以及高通量组学分析对白血病转化的分子机制研究;2)非编码区在血液肿瘤中的调控作用的研究。
	10.颜光玗:实验血液学国家重点实验室一级PI,研究员,博士生导师,获得中组部国家海外青年专家,基金委优秀青年。1998年毕业于中国台湾大学理学学士;2007年于英国曼彻斯特大学分子生物学专业获博士学位;2008-2012年在美国宾州州立大学进行分子生物学博士后研究;2012-2014年于美国宾州州立大学担任研究助理教授;2014-2022年出任南方医科大学教授。对表观遗传对早期造血分化进行了深入研究,曾以第一/通讯作者(含共同)在Cell(2012,2013)、Nature(2016)、Nat Commu(2019)、Leukemia(2021)等杂志上发表论文9篇,以合作作者身份在Genes Dev、Mol. Cell、Leukemia等杂志上发表论文6篇。
	研究方向:表观遗传学对早期造血分化和白血病的影响。运用课题组前期构建的白血病模型,以细胞命运转化过程中的成熟转变临界点为研究阶段,结合基因组学与生物信息学,深入研究瘤变的关键环节,找到逆转肿瘤的主要染色质靶点,并开发识别和逆转细胞成瘤的新手段。
	11.熊海清:中国医学科学院血液病医院(中国医学科学院血液学研究所)副研究员、中国医学科学院北京协和医学院准聘长聘系列助理教授、博士生导师。2016年本科毕业于湖北大学,2022年于北京大学获整合生命科学(生物学)博士学位(导师:何爱彬教授)。曾以第一作者(含共同)在Nature Methods、Nature Cell Biology、Molecular Cell、Circulation Research等杂志上发表论文5篇。获2022年吴瑞奖学金。
	研究方向:围绕细胞命运决定和基因表达调控,开发并利用单细胞ChIP-seq技术和单细胞多组学技术解析造血谱系分化和血液疾病发生发展过程中细胞命运决定及转变的表观分子调控机制。
	12.韦俊:实验血液学国家重点实验室一级PI,研究员,博士生导师,中国医学科学院北京协和医学院第三批准聘长聘系列助理教授。2008年本科毕业于南开大学生命科学学院。2013年于南开大学生命科学学院获免疫学博士学位。2013年至2018年在美国St. Jude Children’s Research Hospital进行博士后研究,2018年至2021年先后任职Staff Scientist和Scientific Manager。对T细胞免疫和肿瘤免疫治疗进行了深入研究,以第一作者(含共同)在Nature(2019,2021),Nature Immunology(2016),Biomaterials(2012),Journal of Immunology(2013,2014)等杂志上发表论文和综述10篇,以合作作者身份在Cell,Cell Metabolism,Cell Research,Blood,Hepatology,PNAS等杂志发表文章10余篇。
	研究方向:以血液系统疾病(包括血液肿瘤及自身免疫性疾病)的免疫微环境为主要研究方向,运用基于CRISPR-Cas9的功能基因筛选单细胞基因组测序、条件性基因敲除小鼠模型及小鼠疾病模型,研究在血液系统疾病微环境中T细胞及其它免疫细胞命运与功能变化的调控机制,以及免疫细胞与肿瘤细胞或其它微环境细胞的相互作用,以期研发新型的免疫干预疗法。
	13.张磊:中国医学科学院血液病医院(中国医学科学院血液学研究所)副所院长、血液系统疾病国家临床研究中心副主任、实验血液学国家重点实验室副主任、止血与血栓诊疗中心副主任、中国医学科学院基因治疗重点实验室主任、天津市血液病基因治疗重点实验室主任。主任医师、博士生导师。任中国医院协会血液学机构分会秘书长、中国血友病青年协作组常务理事长、天津市血液与再生医学学会理事长等社会学术职务。承担并参与国家重点研发计划、国家自然基金项目等多项国家级项目,并承担多项省部级及院校项目。长期从事临床一线工作,擅长各类贫血、血小板减少、原发性血小板增多、先天性血小板功能障碍性疾病及各类获得性和先天性出凝血因子缺乏等血液疾病的诊治。同时从事血液病相关基础研究工作,在原发性血小板增多症、血友病以及免疫性血小板减少症等的发病机制和诊疗方面做出了一系列原创性工作。以第一作者或通讯作者在NEJM、Lancet Haematol.、Cell Stem Cell、Blood、Nucleic Acids Res.、Leukemia等高水平杂志发表科研论文30篇,获得1项国家发明专利授权。
	研究方向:遗传性血液疾病的基因治疗、免疫性血小板减少症的发病机制和诊疗、血液增殖性肿瘤的基础及临床。
	14.陈俊仁:陈俊仁博士2002年毕业于中国台湾大学临床医学专业;2008年毕业于美国哈佛大学分子细胞生物学专业,取得博士学位;2008-2010年于加州大学旧金山分校攻读系统神经学博士后;目前在中国医学科学院血液病医院(中国医学科学院血液学研究所)信息与资源中心,担任首席技术专家。现工作主要包括:①运用多维度动态建模阐明造血干细胞移植后免疫机理(涵括短时间尺度的急性排异以及长时间尺度的免疫重建路径)。②运用组学分析探索TEL-AML1(+)急性白血病早复发的基因交互作用,研究结果将有助于阐明早期复发分子机制,对提高患儿的缓解率和治愈率有积极作用。③运用机器学习挖掘血液疾病共性与特异基因的预后价值。④运用动态机器学动态机器学习模型早期预测异基因造血干细胞移植后重度急性GVHD的发生。
研究方向:从事将数据科学应用于血液系统疾病研究领域,从真实世界挖掘数据来回答临床问题,现已开展的研究主要围绕在血液系统疾病患者的全景医学数据开展科学研究。
三、支持条件
1.自2022年起院校启动实施“协和青年学者支持计划”和“协和海外(含港澳台)青年学者支持计划”,资助人数共100名左右;一个资助周期3年,总计资助时间不超过6年。若入选,具体福利待遇如下:
| 
					 
						 
						类别  | 
				
					 
						协和青年学者支持计划(单位:万元/年)  | 
				
					 
						协和海外(含港澳台)青年学者支持计划(单位:万元/年)  | 
			
| 
					 
						可申请人员类型  | 
				
					 
						应届博士毕业生/毕业三年内的博士/在站博士后  | 
				
					 
						应届博士毕业生/在站博士后  | 
			
| 
					 
						申请截止日期  | 
				
					 
						第一批:3月31日前 
						第二批:10月20日前  | 
			|
| 
					 
						基本年薪(税前,不含单位缴纳的社会保险和住房公积金部分)  | 
				
					 
						34  | 
				
					 
						34  | 
			
| 
					 
						住房补贴  | 
				
					 
						6  | 
				
					 
						8  | 
			
| 
					 
						各类生活保险及家属生活补贴  | 
				
					 
						/  | 
				
					 
						8  | 
			
| 
					 
						支持总额  | 
				
					 
						40  | 
				
					 
						50  | 
			
| 
					 
						累加支持*  | 
				
					 
						20(支持2年)  | 
				
					 
						20(支持2年)  | 
			
| 
					 
						累加支持总额  | 
				
					 
						60(前2年)  | 
				
					 
						70(前2年)  | 
			
| 
					 
						*注释 
						1. 入选“协和青年学者支持计划”和“协和海外(含港澳台)青年学者支持计划”的博士后,如入选国家博士后国际交流引进项目、博士后创新人才支持计划等国家级人才项目,可享受累加支持。 
						2. 上述支持基础上,合作导师将根据博士后的工作和科研产出情况,以补充年薪或绩效奖励等方式予以激励。  | 
			||
其他福利待遇:
1)获得上述资助的博士后可纳入医学健康科技创新工程岗位支持范围,可获得充足稳定的科研经费支持。
	2)优先申请北京协和医学院中央高校基本科研业务费项目。
	3)享受在编教师同等培训机会,包括北京市高校教师岗前培训和院校全方位多维度教师职业素养培训。可依托院校申请认定高等学校教师资格。
	4)在站满2年,符合申报条件,可申请副高级专业技术资格。
	5)参加院校组织的丰富多彩的学术沙龙及科技交流活动。
	2.若未入选“协和青年学者支持计划”和“协和海外(含港澳台)青年学者支持计划”,待遇35万元/年左右。
	3.其他相关支持政策:
	1)院校将博士后人员作为院校医教研队伍的重要来源,除引进高层次人才外,医教研岗位原则上优先从优秀博士后人员中选聘。
	2)出站时满足院校准聘长聘系列教职聘任条件者,可申请助理教授岗位;成绩特别突出者,可直接申请准聘副教授岗位。获聘者按引进人才给予薪酬、安家费、科研启动经费等多方位支持。
	3)符合条件的博士后出站后如留津全职工作,可享受天津市博士后来(留)津专项资助(现标准为20万元,以入职当年文件要求为准)。
	四、招聘安排
单位将对申请人员进行资格初审,通过初审的人员我们将通过电子邮件或电话方式通知笔试、面试事宜,请应聘者注意查收邮件并及时回复,未回复者视为放弃应聘资格,未通过初审者不再另行通知。
	五、简历要求
	1.请应聘者登录官方网站www.chinablood.com.cn专业版-人才招聘-招聘信息中下载并填写应聘登记表,并按照要求发送至指定邮箱。
	2.应聘登记表应为word格式,就业登记表、成绩单等证明材料请直接插入word中,word文件大小应为15M以内,请勿以压缩包格式发送。
	3.邮件标题与应聘登记表二者均需要以“应聘岗位编号-应届/往届-应聘科室-应聘岗位-学校名称-学历-专业名称-姓名”格式命名。例:1-应届-饶书权课题组-博士后-某某学校-某某学历-某某专业-张某。
	4.不按规定模板、不符合要求的简历视为无效,只接收电子版应聘材料。
	5.应聘登记表中各项信息需完整、如实填写;如有不实,一经查证,取消应聘资格。并请认真详细撰写个人陈述和研究计划。请勿重复投递。
	6.收取简历仅用于面试参考,无论最终是否录取,简历概不退还。
六、其他说明
联系人:袁老师
联系电话:022-23909037
附件:点击下载《应聘登记表》
	
	                            
	中国医学科学院血液病医院
	                         (中国医学科学院血液学研究所)
	                                 2022年10月11日